Register Guidelines E-Books Today's Posts Search

Go Back   MobileRead Forums > E-Book Readers > More E-Book Readers > iRex

Notices

Reply
 
Thread Tools Search this Thread
Old 01-23-2008, 02:21 AM   #1
kkttmm3
Junior Member
kkttmm3 began at the beginning.
 
Posts: 9
Karma: 10
Join Date: Jan 2008
Device: Kindle
Problem reading UTF8 Chinese HTML files

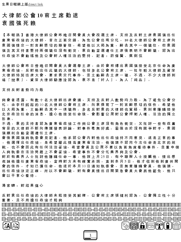
Dear all,

I would like to ask all iLiad friends whether you get this same error?

I would like to program and generate some chinese UTF8 HTML files for daily news reading. I believe iLiad can read UTF8 unicode/chinese HTML files according to the spec.

But I test it and it got random irregular errors.
Some lower part of the HTML pages cannot display properly.
I submitted a case for the technical support. They just told me that this is an font issue and copy some true type font to /root/.font/ directory without providing any detail instruction. I'm quite angry with this kind of support.

Back to the issue, just want to ask any expert for any comment for this issue.

From my IT/ programming knowledge, the chinese characters can be displayed properly for many characters and even in content lister. I tested all files on IE are okay and didn't encounter these funny square fonts...
I believe this is a bug/technical issue on the HTML reader software. If so, iLiad tech support should a fix for this.

Any comment from the community useres and experts?

Many thanks.
Kenny
Attached Thumbnails
Click image for larger version

Name:	iLiad_080122_071658.png
Views:	853
Size:	280.3 KB
ID:	9472   Click image for larger version

Name:	iLiad_080122_071836.png
Views:	716
Size:	263.3 KB
ID:	9473   Click image for larger version

Name:	iLiad_080122_072136.png
Views:	772
Size:	168.3 KB
ID:	9474   Click image for larger version

Name:	iLiad_080122_072221.png
Views:	722
Size:	74.6 KB
ID:	9475  
Attached Files
File Type: zip utf8_chinese_html.zip (25.0 KB, 595 views)
kkttmm3 is offline   Reply With Quote
Old 01-25-2008, 01:12 PM   #2
Lazycat
Enthusiast
Lazycat began at the beginning.
 
Lazycat's Avatar
 
Posts: 46
Karma: 10
Join Date: Dec 2007
Device: iLiad 2nd Edition
The device does not support traditional Chinese. If you're familiar with the Linux system, you may try to install the fonts in this way:
https://www.mobileread.com/forums/sho...?t=7448&page=2
Lazycat is offline   Reply With Quote
Old 01-25-2008, 01:46 PM   #3
wallcraft
reader
wallcraft ought to be getting tired of karma fortunes by now.wallcraft ought to be getting tired of karma fortunes by now.wallcraft ought to be getting tired of karma fortunes by now.wallcraft ought to be getting tired of karma fortunes by now.wallcraft ought to be getting tired of karma fortunes by now.wallcraft ought to be getting tired of karma fortunes by now.wallcraft ought to be getting tired of karma fortunes by now.wallcraft ought to be getting tired of karma fortunes by now.wallcraft ought to be getting tired of karma fortunes by now.wallcraft ought to be getting tired of karma fortunes by now.wallcraft ought to be getting tired of karma fortunes by now.
 
wallcraft's Avatar
 
Posts: 6,977
Karma: 5183568
Join Date: Mar 2006
Location: Mississippi, USA
Device: Kindle 3, Kobo Glo HD
The "Chinese iLiad with content source" post suggests using SSH (e.g. from a Desktop PC). This is probably the easiest method, if you have SSH working. An alternative is to use mrxvt - install version 0.4 from here. If you have a font on you CF card base directory, something like the following should then work in a mrxvt session on your iLiad:

Code:
ls /root/.font
cd /media/cf
ls *.ttf
cp *.ttf /root/.font
ls /root/.font
I have not checked the above command sequence (for example, I'm not 100% sure the "*" will act as a wildcard, so that "*.ttf" expands to a list of all local .ttf files). The ls (directory listing) commands are only there to check that the needed files are in place. Note that in mrxvt you can use the arrow keys to bring up previous commands, which can be edited and then rerun by hitting return (enter).
wallcraft is offline   Reply With Quote
Old 01-25-2008, 10:01 PM   #4
kkttmm3
Junior Member
kkttmm3 began at the beginning.
 
Posts: 9
Karma: 10
Join Date: Jan 2008
Device: Kindle
Hi,

Thanks Lazycat and wallcraft for your advice.

But my another question is if we are talking about missing chinese fonts -
I actually can display many many different chinese characters in HTML and even as content lister/file name properly.

I questioned the iRex tech support is that this is the issue with very buggy HTML file reader.. it some how corrupts when displaying not even one page HTML...

I didn't get a second reply from iRex support after their first reply on install true type font (without any instruction).

Any comment for the case?

Many thanks.
Kenny
kkttmm3 is offline   Reply With Quote
Old 01-25-2008, 11:52 PM   #5
ericshliao
Guru
ericshliao will become famous soon enoughericshliao will become famous soon enoughericshliao will become famous soon enoughericshliao will become famous soon enoughericshliao will become famous soon enoughericshliao will become famous soon enough
 
Posts: 976
Karma: 687
Join Date: Nov 2007
Device: Dell X51v; iLiad v2
Irex tech support is not responsvie for some unknown reason. I have submitted not able to download Chinese font for nearly three weeks, and got no reply.

One question about copy ttf font. How much space do I have for system partition? I want to put a 15MB font (which support all unicode character) to iLiad.

Edited:
I found that there are only 9MB free under "/".
Another question: I don't see any directory "/root" or "/root/.font" under "/". Do I have to create this directory?

Edited:
wallcraft post his reply just before I added the above question.

Last edited by ericshliao; 01-26-2008 at 02:38 AM.
ericshliao is offline   Reply With Quote
Old 01-26-2008, 02:33 AM   #6
wallcraft
reader
wallcraft ought to be getting tired of karma fortunes by now.wallcraft ought to be getting tired of karma fortunes by now.wallcraft ought to be getting tired of karma fortunes by now.wallcraft ought to be getting tired of karma fortunes by now.wallcraft ought to be getting tired of karma fortunes by now.wallcraft ought to be getting tired of karma fortunes by now.wallcraft ought to be getting tired of karma fortunes by now.wallcraft ought to be getting tired of karma fortunes by now.wallcraft ought to be getting tired of karma fortunes by now.wallcraft ought to be getting tired of karma fortunes by now.wallcraft ought to be getting tired of karma fortunes by now.
 
wallcraft's Avatar
 
Posts: 6,977
Karma: 5183568
Join Date: Mar 2006
Location: Mississippi, USA
Device: Kindle 3, Kobo Glo HD
The df command will show you how much space is available. I have about 10MB free in "/", so a 15MB font won't fit.

I have found fonts very frustrating on the iLiad. According to the ~/.fonts.config file it should be possible to add fonts in a "fonts" directory on the CF card (/media/cf/fonts). However, this has not worked for me, even though a fonts.cache-1 file is created (as expected). The new fonts do not show up in FBReader, for example. I also tried ~/.fonts (which I think is the right place, i.e. /home/root/.fonts, not /root/.font) without success.

From a desktop computer, you can create a fonts directory and put .ttf files in it on any USB connected iLiad filesystem. As I said above, this did not work for me - but it may be worth trying (because these filesystems are larger). If you want to try a smallish font file on the root filesystem, use mrxvt and something like:
Code:
mkdir /home/root/.fonts
cd /media/cf
ls *.ttf
cp *.ttf /home/root/.fonts
ls  /home/root/.fonts
If you use version 0.4 of mrxvt, the "home" key will exit mrxvt. Note that "~" can be used in place of /home/root (e.g. ~/.fonts). Once you add a new font, a reboot should be all you need to use it.
wallcraft is offline   Reply With Quote
Old 01-26-2008, 03:38 AM   #7
ericshliao
Guru
ericshliao will become famous soon enoughericshliao will become famous soon enoughericshliao will become famous soon enoughericshliao will become famous soon enoughericshliao will become famous soon enoughericshliao will become famous soon enough
 
Posts: 976
Karma: 687
Join Date: Nov 2007
Device: Dell X51v; iLiad v2
Thanx to wallcraft's info. Beside, I found this link contains many free CJK TrueType fonts.http://www.wazu.jp/gallery/Fonts_Chi...aditional.html.
ericshliao is offline   Reply With Quote
Old 01-26-2008, 03:43 AM   #8
ericshliao
Guru
ericshliao will become famous soon enoughericshliao will become famous soon enoughericshliao will become famous soon enoughericshliao will become famous soon enoughericshliao will become famous soon enoughericshliao will become famous soon enough
 
Posts: 976
Karma: 687
Join Date: Nov 2007
Device: Dell X51v; iLiad v2
Thanx to wallcraft's info. Beside, I found this link contains many free CJK TrueType fonts.http://www.wazu.jp/gallery/Fonts_Chi...aditional.html.

Edited:
Sorry for over-post. I downloaded "Ming(for ISO10646)" from HK government. It's just 3.5 MB and have over 30 thousand chars. After put it in "/home/root/.font", reboot failed. I am doing a reflashing.

Last edited by ericshliao; 01-26-2008 at 04:03 AM.
ericshliao is offline   Reply With Quote
Old 01-26-2008, 06:33 AM   #9
ericshliao
Guru
ericshliao will become famous soon enoughericshliao will become famous soon enoughericshliao will become famous soon enoughericshliao will become famous soon enoughericshliao will become famous soon enoughericshliao will become famous soon enough
 
Posts: 976
Karma: 687
Join Date: Nov 2007
Device: Dell X51v; iLiad v2
Well, I think that I found the secret.
open the file "/home/root/.font.conf", we can see:
Quote:
<?xml version="1.0"?>
<!DOCTYPE fontconfig SYSTEM "fonts.dtd">
<!-- ~/.fonts.conf user customized font configuration file -->
<fontconfig>
<!-- user fonts directories -->
<dir>/mnt/free/fonts</dir>
<dir>/mnt/card/fonts</dir>
<dir>/mnt/usb/fonts</dir>
<dir>/mnt/cf/fonts</dir>
</fontconfig>
Create a directory "fonts" in any of your memory card, and copy your favorite CJK TrueType font to that directory, then Reboot. You can see CJK glyph in your contentlister. No need to copy font file to iLiad. I can see CJK glyph in html also, though still some problems to be solved.

Last edited by ericshliao; 01-26-2008 at 06:48 AM.
ericshliao is offline   Reply With Quote
Old 01-26-2008, 10:47 AM   #10
wallcraft
reader
wallcraft ought to be getting tired of karma fortunes by now.wallcraft ought to be getting tired of karma fortunes by now.wallcraft ought to be getting tired of karma fortunes by now.wallcraft ought to be getting tired of karma fortunes by now.wallcraft ought to be getting tired of karma fortunes by now.wallcraft ought to be getting tired of karma fortunes by now.wallcraft ought to be getting tired of karma fortunes by now.wallcraft ought to be getting tired of karma fortunes by now.wallcraft ought to be getting tired of karma fortunes by now.wallcraft ought to be getting tired of karma fortunes by now.wallcraft ought to be getting tired of karma fortunes by now.
 
wallcraft's Avatar
 
Posts: 6,977
Karma: 5183568
Join Date: Mar 2006
Location: Mississippi, USA
Device: Kindle 3, Kobo Glo HD
I think /home/root/.font should be /home/root/.fonts. In any case, using a memory card is a much better approach. Now I need to work out why it does not work with FBReader.

Don't forget to delete /home/root/.font (or its contents), since space is tight on "/".
wallcraft is offline   Reply With Quote
Old 01-27-2008, 11:16 PM   #11
kkttmm3
Junior Member
kkttmm3 began at the beginning.
 
Posts: 9
Karma: 10
Join Date: Jan 2008
Device: Kindle
Dear all,

Many thanks and good comment.

I tried out the staff and downloaded the HK gov 3.x MB chinese font.
The screen go black with a cross-pointer at the center when boot up.
It hang up after long time.

Any one got some working fonts we can use?

After I reflash my iLiad, I got bad experience.
First the reflash file is only 2.10 and then it is buggy to input the network settings and re-download the patches to 2.11. This takes more than 30mins.

But one strange thing appears that the chinese feature on my iLiad disappear.
Because I once saw the iDS said downloading chinese font when I first purchased and connect to iDS.

This means iRex actually can provide and support chinese or other language characters.. any comment?

My total experience for iLiad is that the software has too many issues and no usefully technical support for iRex..

Many thanks to the community people. I'd like to write up a solution after i got through all the pain.

Cheers,
Kenny
kkttmm3 is offline   Reply With Quote
Old 01-27-2008, 11:32 PM   #12
ericshliao
Guru
ericshliao will become famous soon enoughericshliao will become famous soon enoughericshliao will become famous soon enoughericshliao will become famous soon enoughericshliao will become famous soon enoughericshliao will become famous soon enough
 
Posts: 976
Karma: 687
Join Date: Nov 2007
Device: Dell X51v; iLiad v2
If you are reflashing for the second time, you may not be able to download Chinese font form iDS. I suffered from this problem, too. I have submitted the problem for nearly a month and Irex tech support won't give any answer.

My suggestion is don't copy font to iLiad. Instead, copy font file to your memory card (see my above post). It's safier and easier.
ericshliao is offline   Reply With Quote
Old 01-28-2008, 01:26 AM   #13
wallcraft
reader
wallcraft ought to be getting tired of karma fortunes by now.wallcraft ought to be getting tired of karma fortunes by now.wallcraft ought to be getting tired of karma fortunes by now.wallcraft ought to be getting tired of karma fortunes by now.wallcraft ought to be getting tired of karma fortunes by now.wallcraft ought to be getting tired of karma fortunes by now.wallcraft ought to be getting tired of karma fortunes by now.wallcraft ought to be getting tired of karma fortunes by now.wallcraft ought to be getting tired of karma fortunes by now.wallcraft ought to be getting tired of karma fortunes by now.wallcraft ought to be getting tired of karma fortunes by now.
 
wallcraft's Avatar
 
Posts: 6,977
Karma: 5183568
Join Date: Mar 2006
Location: Mississippi, USA
Device: Kindle 3, Kobo Glo HD
The Ming fonts were definitely too big to fit on the root "/" filesystem, so that may be why your iLiad hung.

The European iLiad's do now have a Chinese font, but I'm not sure what characters it covers. All the other fonts on the iLiad seem to be open source, if the Chinese one is also then it should be possible to find and copy them to your iLiad manually.

You should be able to download the Ming font (say) to any of the file systems that can be exported via USB. Create a directory fonts and put the .ttf file in it. Even the internal memory exported file system should be big enough (unless you have a huge number of documents there). This does not work with FBReader, but ericshliao reports it works for contentlister and html.
wallcraft is offline   Reply With Quote
Old 01-28-2008, 09:57 AM   #14
wallcraft
reader
wallcraft ought to be getting tired of karma fortunes by now.wallcraft ought to be getting tired of karma fortunes by now.wallcraft ought to be getting tired of karma fortunes by now.wallcraft ought to be getting tired of karma fortunes by now.wallcraft ought to be getting tired of karma fortunes by now.wallcraft ought to be getting tired of karma fortunes by now.wallcraft ought to be getting tired of karma fortunes by now.wallcraft ought to be getting tired of karma fortunes by now.wallcraft ought to be getting tired of karma fortunes by now.wallcraft ought to be getting tired of karma fortunes by now.wallcraft ought to be getting tired of karma fortunes by now.
 
wallcraft's Avatar
 
Posts: 6,977
Karma: 5183568
Join Date: Mar 2006
Location: Mississippi, USA
Device: Kindle 3, Kobo Glo HD
I got the same black screen with a cross-pointer at the center on boot up as kkttmm3 when there were several fonts on the CF card. This does not happen on the 1st reboot, but may happen on later reboots.

I fixed this by either removing the CF card and rebooting, or putting the CF card in a reader and renaming the fonts directory no-fonts (say). So for now, I think fonts on the CF card are at best flaky. I would also recommend against putting fonts on the internal memory (/mnt/free), since this can't be disabled like the CF card.

I did find out why FBReader could not see the fonts. It is redefining $HOME to the CF card and so does not see the .fonts.conf and .fonts.cache-1 files in /home/root.
wallcraft is offline   Reply With Quote
Old 01-28-2008, 10:30 AM   #15
kkttmm3
Junior Member
kkttmm3 began at the beginning.
 
Posts: 9
Karma: 10
Join Date: Jan 2008
Device: Kindle
Dear wallcraft and other iLiad friends,

is it possible to copy the original iLiad chinese font (from /root/.font?) and share to solve this looping problem?

I think iRex is not doing any good support. I DO think this is not the community's responsibility to do the support or else why not close the company instead.

This simple thing is not getting done. And if as said, there is already chinese font, why don't make it available more readily.. instead it took weeks and tons of email to request and wait.

really dissatisfied with the iRex services and support after being 3 weeks of iRex customer.

Many thanks to all contributing to this community.

Cheers,
Kenny
kkttmm3 is offline   Reply With Quote
Reply


Forum Jump

Similar Threads
Thread Thread Starter Forum Replies Last Post
Recognition of author and title from html files/reading metadata from a seperate file Lethe Calibre 5 04-03-2010 09:35 AM
utf8 problem in the path adding books thcuvelier Calibre 1 02-01-2010 11:51 AM
'utf8' codec can't decode bytes error (HTML to EPUB conversion) gsz Calibre 10 10-26-2009 07:29 PM
Problem converting HTML files to LRF red_five Calibre 2 06-09-2009 04:03 AM
Sony Reader: Reading Compiled HTML Help Files Sebarry Workshop 5 01-06-2009 10:31 PM


All times are GMT -4. The time now is 08:38 AM.


MobileRead.com is a privately owned, operated and funded community.