Register Guidelines E-Books Today's Posts Search

Go Back   MobileRead Forums > E-Book Readers > Kobo Reader > Kobo Developer's Corner

Notices

Reply
 
Thread Tools Search this Thread
Old 10-13-2019, 10:11 PM   #31
DomesticExtremis
Addict
DomesticExtremis ought to be getting tired of karma fortunes by now.DomesticExtremis ought to be getting tired of karma fortunes by now.DomesticExtremis ought to be getting tired of karma fortunes by now.DomesticExtremis ought to be getting tired of karma fortunes by now.DomesticExtremis ought to be getting tired of karma fortunes by now.DomesticExtremis ought to be getting tired of karma fortunes by now.DomesticExtremis ought to be getting tired of karma fortunes by now.DomesticExtremis ought to be getting tired of karma fortunes by now.DomesticExtremis ought to be getting tired of karma fortunes by now.DomesticExtremis ought to be getting tired of karma fortunes by now.DomesticExtremis ought to be getting tired of karma fortunes by now.
 
DomesticExtremis's Avatar
 
Posts: 244
Karma: 359054
Join Date: Nov 2012
Device: default
Arrow DCDC2

DCDC2 (part application circuit attached below) is checked first as it needs to be up and running before DCDC1 is powered up, so any faults here might be preventing DCDC1 from working.
Pins 24,25 and 26 are directly connected to the DCDC2 subsystem, in addition pins 4 and 16 are linked by an external rail and their attached support components need to be checked also. Pin numbers and component identifiers have been added in red.

Code:
Pin#    Pin name        Components
----  -----------     -------------------
24       VIN_P         C315
25       VN_SW         D49, L31, C320 (+C321)
25       VN            output to pins 4 and 16
   
4        VNEG_IN       C317       

16       VCOM_PWR     C323 (+C316 +C324)
Capacitors in brackets are additional to those on the circuit diagram and are extra capacitors in parallel to the one shown.
Attached Thumbnails
Click image for larger version

Name:	TPD65158_DCDC2a.png
Views:	348
Size:	30.7 KB
ID:	174216  

Last edited by DomesticExtremis; 10-13-2019 at 10:15 PM.
DomesticExtremis is offline   Reply With Quote
Old 10-13-2019, 10:21 PM   #32
DomesticExtremis
Addict
DomesticExtremis ought to be getting tired of karma fortunes by now.DomesticExtremis ought to be getting tired of karma fortunes by now.DomesticExtremis ought to be getting tired of karma fortunes by now.DomesticExtremis ought to be getting tired of karma fortunes by now.DomesticExtremis ought to be getting tired of karma fortunes by now.DomesticExtremis ought to be getting tired of karma fortunes by now.DomesticExtremis ought to be getting tired of karma fortunes by now.DomesticExtremis ought to be getting tired of karma fortunes by now.DomesticExtremis ought to be getting tired of karma fortunes by now.DomesticExtremis ought to be getting tired of karma fortunes by now.DomesticExtremis ought to be getting tired of karma fortunes by now.
 
DomesticExtremis's Avatar
 
Posts: 244
Karma: 359054
Join Date: Nov 2012
Device: default
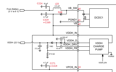
DCDC1

DCDC1 uses pins 40, 41 and 42 and also is connected to pin 43 exterrnally.
Code:
Pin#   Pin name     Components
----   --------     ----------
40     VB_SW        D48, L33, C224, C319 (+C269)
41     PGND1        to ground
42     VB           to pin 43

43     VPOS_IN      C271 (+C319)
Attached Thumbnails
Click image for larger version

Name:	TPS65158_DCDC1a.png
Views:	349
Size:	17.7 KB
ID:	174217  
DomesticExtremis is offline   Reply With Quote
Advert
Old 10-13-2019, 10:29 PM   #33
DomesticExtremis
Addict
DomesticExtremis ought to be getting tired of karma fortunes by now.DomesticExtremis ought to be getting tired of karma fortunes by now.DomesticExtremis ought to be getting tired of karma fortunes by now.DomesticExtremis ought to be getting tired of karma fortunes by now.DomesticExtremis ought to be getting tired of karma fortunes by now.DomesticExtremis ought to be getting tired of karma fortunes by now.DomesticExtremis ought to be getting tired of karma fortunes by now.DomesticExtremis ought to be getting tired of karma fortunes by now.DomesticExtremis ought to be getting tired of karma fortunes by now.DomesticExtremis ought to be getting tired of karma fortunes by now.DomesticExtremis ought to be getting tired of karma fortunes by now.
 
DomesticExtremis's Avatar
 
Posts: 244
Karma: 359054
Join Date: Nov 2012
Device: default
All of the components were in good visual condition - not charred or discoloured.
The inductors should have resistance in the milliOhms range and measured a short i.e good.
The capaciotrs all measured as open loop, i.e. were not short.
The diodes measured as open loop in one polarity and gave a forward voltage in the other.
Despite the caveats about in-circuit measurement, both diodes had a forward voltage of~190mV, which is about right for a Schottky diode.

As far as can be ascertained, noe of the external components have failed, though it was not possible to determine that the capacitor and inductor values were correct relative to the typical application circuit.
Bear in mind that this was done using otoo large multimeter probes, 3.0 diopter reading glasses and a powerful head torch.
Nevertheless, that would appear to confirm that the TPS 65185 chip is the culprit for my broken e-reader.
Now I have to set about finding a replacement chip, replacing it and seeing if that fixes it. I am aware that I may need to set VCOM (the flat flax cable is marked -1.83, presumably volts) but I will cross that bridge if I ever reach it.
DomesticExtremis is offline   Reply With Quote
Old 10-22-2019, 09:25 PM   #34
DomesticExtremis
Addict
DomesticExtremis ought to be getting tired of karma fortunes by now.DomesticExtremis ought to be getting tired of karma fortunes by now.DomesticExtremis ought to be getting tired of karma fortunes by now.DomesticExtremis ought to be getting tired of karma fortunes by now.DomesticExtremis ought to be getting tired of karma fortunes by now.DomesticExtremis ought to be getting tired of karma fortunes by now.DomesticExtremis ought to be getting tired of karma fortunes by now.DomesticExtremis ought to be getting tired of karma fortunes by now.DomesticExtremis ought to be getting tired of karma fortunes by now.DomesticExtremis ought to be getting tired of karma fortunes by now.DomesticExtremis ought to be getting tired of karma fortunes by now.
 
DomesticExtremis's Avatar
 
Posts: 244
Karma: 359054
Join Date: Nov 2012
Device: default
Another hiatus - I have obtained a hot air rework station and have been practising on some scrap electronics the removal and resoldering of various chips. Now I have the hang of it (kinda, sorta) I will set about trying to source a replacement chip. Life is about to get in the way of this endeavour once more, so it may take some time until I am reagy to attempt replacing the PMIC.
Stay tuned...
DomesticExtremis is offline   Reply With Quote
Old 12-02-2019, 10:46 PM   #35
DomesticExtremis
Addict
DomesticExtremis ought to be getting tired of karma fortunes by now.DomesticExtremis ought to be getting tired of karma fortunes by now.DomesticExtremis ought to be getting tired of karma fortunes by now.DomesticExtremis ought to be getting tired of karma fortunes by now.DomesticExtremis ought to be getting tired of karma fortunes by now.DomesticExtremis ought to be getting tired of karma fortunes by now.DomesticExtremis ought to be getting tired of karma fortunes by now.DomesticExtremis ought to be getting tired of karma fortunes by now.DomesticExtremis ought to be getting tired of karma fortunes by now.DomesticExtremis ought to be getting tired of karma fortunes by now.DomesticExtremis ought to be getting tired of karma fortunes by now.
 
DomesticExtremis's Avatar
 
Posts: 244
Karma: 359054
Join Date: Nov 2012
Device: default
Obtaining a new chip

Once more real life has intervened to slow down this escapade.
I have considered giving up, but the faulty chip costs only ~£1.80 compared to the £180 cost of the original e-reader (the person that gave it to me bought it in 2017).

Just to avoid confusion, there are three different models of chip available:

Code:
PART NUMBER     PACKAGE       BODY SIZE (NOM)      MARKING ( | = newline)
TPS65185        RGZ (48)      7.00 mm × 7.00 mm    E INK | TPS65185
                RSL (48)      6.00 mm × 6.00 mm    TPS | 65185           <------

TPS651851       RSL (48)      6.00 mm × 6.00 mm    TPS | 651851
The Aura H2O has the chip marked on the second row.
The next problem is finding a supplier.
EBay does have some vendors in China offering them, however it was unclear to me whether the part they claimed was actually what they would send as the pictures did not match the description. In addition the delivery times were long and not all free postage.

The mainstream component suppliers (e.g Mouser, Farnell etc) need an account and some have a minimum order size plus delivery charges.

I was pointed to LCSC, an asian supplier, which had the exact item I need and reasonable delivery time plus delivery charges no higher than from more local suppliers. I decided to go with these as I wanted to get some other bits and also wished to test out their service,

The parts are winging or bobbing their way to me as I write, so the next set of updates will follow as soon as they arrive and I attempt to fit them.

Last edited by DomesticExtremis; 12-02-2019 at 10:48 PM.
DomesticExtremis is offline   Reply With Quote
Advert
Old 12-14-2019, 02:17 PM   #36
DomesticExtremis
Addict
DomesticExtremis ought to be getting tired of karma fortunes by now.DomesticExtremis ought to be getting tired of karma fortunes by now.DomesticExtremis ought to be getting tired of karma fortunes by now.DomesticExtremis ought to be getting tired of karma fortunes by now.DomesticExtremis ought to be getting tired of karma fortunes by now.DomesticExtremis ought to be getting tired of karma fortunes by now.DomesticExtremis ought to be getting tired of karma fortunes by now.DomesticExtremis ought to be getting tired of karma fortunes by now.DomesticExtremis ought to be getting tired of karma fortunes by now.DomesticExtremis ought to be getting tired of karma fortunes by now.DomesticExtremis ought to be getting tired of karma fortunes by now.
 
DomesticExtremis's Avatar
 
Posts: 244
Karma: 359054
Join Date: Nov 2012
Device: default
OK, so the chips arrived - 8 days from deepest China.
I got a spare just in case I mess up with the swap over (highly likely) but I'm not sure I will find time to make an attempt before Christmas.
Either way, watch this space
DomesticExtremis is offline   Reply With Quote
Old 02-16-2024, 03:13 PM   #37
GuustFlater89
Junior Member
GuustFlater89 began at the beginning.
 
Posts: 7
Karma: 10
Join Date: Feb 2024
Device: Kobo Clara HD
Quote:
Originally Posted by DomesticExtremis View Post
OK, so the chips arrived - 8 days from deepest China.
I got a spare just in case I mess up with the swap over (highly likely) but I'm not sure I will find time to make an attempt before Christmas.
Either way, watch this space
Sorry for kicking this old thread, but i do have the same issue. Did swapping the chip fix the problem?
GuustFlater89 is offline   Reply With Quote
Old 02-23-2024, 04:28 PM   #38
DomesticExtremis
Addict
DomesticExtremis ought to be getting tired of karma fortunes by now.DomesticExtremis ought to be getting tired of karma fortunes by now.DomesticExtremis ought to be getting tired of karma fortunes by now.DomesticExtremis ought to be getting tired of karma fortunes by now.DomesticExtremis ought to be getting tired of karma fortunes by now.DomesticExtremis ought to be getting tired of karma fortunes by now.DomesticExtremis ought to be getting tired of karma fortunes by now.DomesticExtremis ought to be getting tired of karma fortunes by now.DomesticExtremis ought to be getting tired of karma fortunes by now.DomesticExtremis ought to be getting tired of karma fortunes by now.DomesticExtremis ought to be getting tired of karma fortunes by now.
 
DomesticExtremis's Avatar
 
Posts: 244
Karma: 359054
Join Date: Nov 2012
Device: default
Quote:
Originally Posted by GuustFlater89 View Post
Sorry for kicking this old thread, but i do have the same issue. Did swapping the chip fix the problem?
No, it did not - sadly. :-(
I moved house shortly after trying (and failing), so it lies unloved in a box in the attic.
Bought a Clara instead which is very good apart from avoiding e-waste.
DomesticExtremis is offline   Reply With Quote
Old 02-25-2024, 03:31 PM   #39
GuustFlater89
Junior Member
GuustFlater89 began at the beginning.
 
Posts: 7
Karma: 10
Join Date: Feb 2024
Device: Kobo Clara HD
Thnx for your reply. Too bad....
My new tps651851 chip is on its way. So i will try anyhow.
(I've got a Clara HD waiting to be rescued...)
GuustFlater89 is offline   Reply With Quote
Old 02-26-2024, 03:25 PM   #40
GuustFlater89
Junior Member
GuustFlater89 began at the beginning.
 
Posts: 7
Karma: 10
Join Date: Feb 2024
Device: Kobo Clara HD
Do you think the screen was cracked? Or another electronic problem?
GuustFlater89 is offline   Reply With Quote
Old 05-17-2025, 05:35 AM   #41
wmnl25
Junior Member
wmnl25 began at the beginning.
 
Posts: 3
Karma: 10
Join Date: May 2025
Device: Kobo N249 Clara HD
Hi, bit of a kick.. but seems that I have similar issues with my Clara HD.

Errors:
Quote:
TPS6518X intr occured !!, INT1=0x0, INT2=0x4
tps6518x_int_func fault on VCOM detected!
tps6518x_wait_power_good(): waiting(72) for PG(0) timeout
imx_epdc_v2_fb 20f4000.epdc: Unable to enable DISPLAY regulator. err = 0xffffff92

TPS6518X intr occured !!, INT1=0x0, INT2=0x8
tps6518x_int_func under-voltage on VEE charge pump detected!
Battery voltage = good, swapped the battery with another LiPo to be sure but no difference. Swapped microsd card, no effect. So I'm suspecting a hardware failure. No visible damage to components or screen.

This Kobo was used maybe three times and then stored for approx 2 years. Therefore the battery was my first suspicion.
wmnl25 is offline   Reply With Quote
Old 05-17-2025, 05:48 AM   #42
wmnl25
Junior Member
wmnl25 began at the beginning.
 
Posts: 3
Karma: 10
Join Date: May 2025
Device: Kobo N249 Clara HD
Upon further inspection I noticed this component that seems faulty:


Any idea how to pinpoint which component to order?
wmnl25 is offline   Reply With Quote
Reply

Tags
bricked


Forum Jump

Similar Threads
Thread Thread Starter Forum Replies Last Post
Aura H2O Vcom voltage changing m4103 Kobo Developer's Corner 0 09-29-2018 08:51 AM
K3 battery voltage? (I²C details) Popup Kindle Developer's Corner 42 10-12-2012 06:05 PM
battery voltage p3aul Sony Reader 10 05-01-2010 03:40 AM
PRS-300 Voltage on AC Chargers Shopaholic Sony Reader 5 02-04-2010 06:26 PM
Is the PRS Auto-voltage? orien Sony Reader 2 05-15-2008 03:48 AM


All times are GMT -4. The time now is 06:42 PM.


MobileRead.com is a privately owned, operated and funded community.