Register Guidelines E-Books Today's Posts Search

Go Back   MobileRead Forums > E-Book Software > Calibre > Conversion

Notices

Reply
 
Thread Tools Search this Thread
Old 01-20-2021, 08:55 AM   #1
creatxr
Junior Member
creatxr began at the beginning.
 
Posts: 1
Karma: 10
Join Date: Jan 2021
Device: none
problem after converted to html

ebook-convert --version
ebook-convert (calibre 4.99.4)
Created by: Kovid Goyal <kovid@kovidgoyal.net>

command line is:

ebook-convert ./index-000004.pdf ./html/


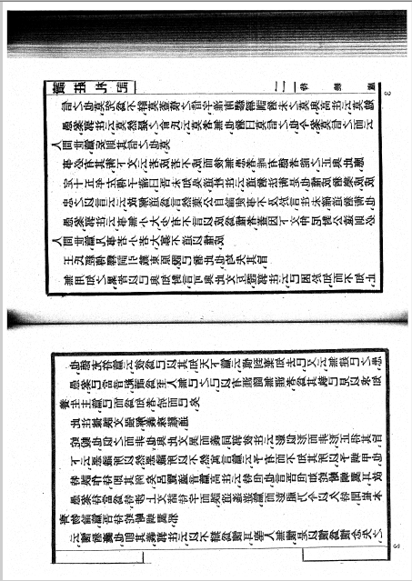
orginal pdf and converted image:

index-000004.pdf

Click image for larger version

Name:	original.png
Views:	139
Size:	549.6 KB
ID:	184835

converted image is rotated and as seal font

Click image for larger version

Name:	Untitled.png
Views:	133
Size:	291.3 KB
ID:	184834
creatxr is offline   Reply With Quote
Old 01-20-2021, 10:45 AM   #2
kovidgoyal
creator of calibre
kovidgoyal ought to be getting tired of karma fortunes by now.kovidgoyal ought to be getting tired of karma fortunes by now.kovidgoyal ought to be getting tired of karma fortunes by now.kovidgoyal ought to be getting tired of karma fortunes by now.kovidgoyal ought to be getting tired of karma fortunes by now.kovidgoyal ought to be getting tired of karma fortunes by now.kovidgoyal ought to be getting tired of karma fortunes by now.kovidgoyal ought to be getting tired of karma fortunes by now.kovidgoyal ought to be getting tired of karma fortunes by now.kovidgoyal ought to be getting tired of karma fortunes by now.kovidgoyal ought to be getting tired of karma fortunes by now.
 
kovidgoyal's Avatar
 
Posts: 45,617
Karma: 28549044
Join Date: Oct 2006
Location: Mumbai, India
Device: Various
This is an issue with pdftohtml from the poppler project which calibre uses for initial conversion ofthe PDF. It is not flipping the images. You will have to flip them manually using the edit book tool after conversion.
kovidgoyal is offline   Reply With Quote
Advert
Reply


Forum Jump

Similar Threads
Thread Thread Starter Forum Replies Last Post
Is there a way to export the converted HTML skb Conversion 2 07-21-2019 06:06 PM
Why HTML book get partly converted? BBBKKK Conversion 3 02-13-2013 05:24 AM
Epub Converted from HTML has messed up ordering seajewel Calibre 3 12-03-2010 05:47 PM
HTML converted to ZIP? eosrose Calibre 5 08-21-2010 10:22 PM
HTML vs. .LIT converted . . . ? AceHarddrive Reading and Management 7 12-19-2006 06:50 PM


All times are GMT -4. The time now is 06:41 AM.


MobileRead.com is a privately owned, operated and funded community.